在2026年的当下,农业行业正处于从传统模式向现代化,规模化转型的关键期,作为行业的领头雁,农业龙头企业虽然具备一定的规模优势,但也经常面临融资难,融资贵的困境。
一,传统的单一融资模式已难以满足需求,最新的趋势表明,将政府补贴(政策资金),融资担保(增信手段)与产业链供应链(业务场景)深度融合,形成1+1+1>3的协同效应,才是破解融资困局的最优解。
以下,速容通将深入剖析这三者是如何结合运作的。
政策补贴与供应链金融的结合:让未来的钱解决现在的难
政府补贴通常是无偿的政策支持,但如果将其巧妙地嵌入供应链金融流程中,就能起到四两拨千斤的杠杆作用。
贴息贴费,直接降低融资成本
最典型的案例是上海银行推出的政银保担模式,在这个模式中,政府(农业农村委,财政局)不再是旁观者,而是直接参与进来,对于列入白名单的龙头企业(如叮咚买菜),政府提供贴息和贴费政策。
1,结合点: 银行发放贷款,担保中心提供担保,而政府则通过财政资金补贴掉企业的利息和担保费。
2,企业实际承担的融资成本极低(甚至接近政策性贷款利率),极大地提升了企业利用供应链资金帮助上游农户或供应商回笼资金的意愿和能力。
风险补偿金,撬动更大信贷额度
1,湖北省等地推行的模式是,政府设立风险补偿基金,当龙头企业或其上下游通过供应链金融获得贷款时,若发生风险,由财政资金分担一部分损失。
2,这种方式将政府的补贴转化为风险缓释工具,消除了金融机构的后顾之忧,使得银行更敢于向缺乏传统抵押物的农业经营主体发放基于供应链交易背景的贷款。
二,融资担保与供应链的结合:为信用增信,打破抵押枷锁
1,农业供应链上的核心痛点是上下游(农户,合作社,中小加工厂)缺乏合格抵押物,担保机构的介入,正是为了解决这一信用空白。
2,担保+产业链”模式,批量获客与增信
全国农业信贷担保体系正在大力推行担保+产业链服务,担保机构不再单打独斗去评估每一个小农户,而是依托核心龙头企业的判断。
3,核心企业(如光大银行青岛分行服务的肉鸡集团)掌握着上下游的交易数据,订单履约情况,担保机构基于核心企业的推荐和数据,为产业链上的中小微企业提供批量担保。
4,实现了从看抵押向看订单,看现金流的转变,例如,陕西的方案中明确提出,对符合条件的链主企业实行见贷即保,极大地提高了融资效率。
5,活体设施抵押与担保结合,盘活沉睡资产2026年的新政重点是将大棚,牛羊等生物资产变为可抵押的活资产。
6,针对畜禽活体抵押贷款,由于存在监管难,估值难的问题,引入担保机构可以增强银行信心,担保公司通过担保+数字化手段(如物联网耳标,区块链确权),对抵押物进行有效监管,从而为供应链上的养殖大户提供中长期贷款支持。
三,供应链场景与政策支持的结合:让数据变信用
供应链本身蕴含着巨大的交易数据价值,而政策的支持则让这些数据更具金融属性。
1,供应链票据与确权支持,在供应链金融中,核心企业的确权(确认债务关系)是关键,政府通过推动中征应收账款融资服务平台,或地方供应链金融平台,鼓励核心企业进行确权。
2,政府引导国企,大型农企(如湖北省的十大重点产业链链主)在平台上确认应付账款,这使得上游供应商能够凭此确权凭证进行保理或融资,且这种行为往往能优先获得财政贴息或担保支持。
3,保险+期货+信贷与供应链结合,农业生产面临自然和市场双重风险,为了保障供应链的稳定性,政策鼓励将农业保险纳入供应链金融体系。
4,龙头企业为签约农户购买价格指数保险或产量保险,这份保单不仅保障了生产,更成为了农户向银行申请订单贷或保单贷的增信凭证,银行在评估风险时,会将保险作为第一还款来源的保障,从而降低贷款门槛。
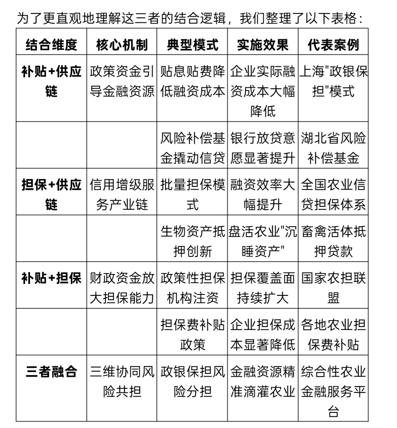
四,铁三角融合模式总结表
为了更直观地理解这三者的结合逻辑,速容通为大家整理了以下表格:

五,速容通给农业龙头企业的实操建议
作为农业龙头企业,不仅是产业链的组织者,更应成为金融资源的整合者,建议从以下几点入手:
1,主动对接白名单: 积极争取进入当地政府(农业农村局、财政局)发布的农业产业化龙头企业名单或供应链金融核心企业名单,这也是享受补贴和担保政策的入场券。
2,搭建数字化平台: 无论是自建还是接入政府平台,必须实现业务数据化,只有将订单,物流,资金流数据清晰地呈现出来,担保机构和银行才敢基于你的供应链发放无抵押贷款。
3,做信用枢纽:利用你的核心地位,为上下游的中小微企业提供信用背书(确权),通过引入担保机构分担风险,你可以在不直接提供资金担保的情况下,帮助合作伙伴获得融资,从而稳固整个产业链的供应安全。
最后:在2026年,农业龙头企业的竞争力不仅体现在生产和市场能力上,更体现在整合金融资源的能力上。通过将政府的政策补贴,担保机构的增信服务与自身的产业链场景深度融合,不仅能解决自身的融资难题,更能赋能整个生态圈,实现从独飞到领飞的跨越。




















